
Detaljan opis proizvoda
SUS304 Servo motor Automatski automat za označavanje okruglih boca PLC kontrola
Primjena
Ovaj stroj za automatsko označavanje omotača servo motora nije primjenjiv za sve vrste ravnih predmeta kao što su hrana, kemikalije, farmaceutske, kozmetičke, uredske pribor, CD disk, karton, kutija i razni kotlići za ulje itd. Strojevi za automatsko označavanje omota pogodni su za

Značajke
| Operacija | PLC sustav upravljanja olakšava rukovanje strojem za označavanje |
| Materijal | Glavno tijelo stroja za etiketiranje izrađeno je od nehrđajućeg čelika SUS304 |
| Konfiguracija | Naši strojevi za etiketiranje prihvaćaju dobro poznate dijelove japanske, njemačke, američke, korejske ili tajvanske marke |
| Fleksibilnost | Klijent može odabrati dodati pisač i kodni stroj; može odabrati da se poveže s converyerom ili ne. |
Tehnički parametri

| Ime | automatski stroj za označavanje omota |
| Brzina označavanja | 60-300kom / min |
| Visina objekta | 25-95mm |
| Debljina predmeta | 12-25mm |
| Visina oznake | 20-90mm |
| Duljina naljepnice | 25-80mm |
| Valjak s naljepnicama unutarnjeg promjera | 76mm |
| Vanjski promjer valjka za naljepnice | 350 mm |
| Točnost označavanja | ± 0,5 mm |
| Napajanje | 220V 50 / 60HZ 2KW |
| Potrošnja plina u pisaču | 5 kg / m2 (ako se doda stroj za kodiranje) |
| Veličina stroja za etiketiranje | 2500 (D) × 1250 (Š) × 1750 (V) mm |
| Težina stroja za etiketiranje | 150kg |
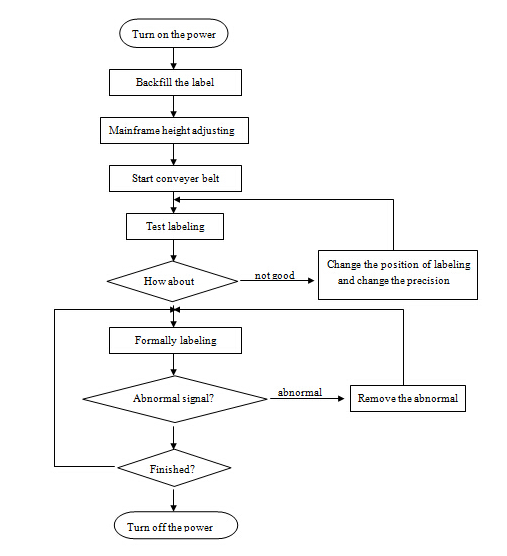
Grafikon operativnog tijeka

Kružni dijagram

Pokaži detalje

Pakiranje i otprema

· Luka: Šangaj
· Pojedinosti o pakiranju: drveno kućište izvozno pakiranje
· Detalji isporuke: Obično 12-15 dana nakon primitka uplate
Vjeruj nam, VKPAK , Vaš dobar izbor! Brzi odgovor na vaš zahtjev!
Naše usluge
1. Nudimo vam profesionalno rješenje za označavanje prema vašim specifičnim zahtjevima za označavanje.
2. Nabavite visokokvalitetni stroj za etiketiranje nakon narudžbe.
3. Pokušajte da vrijeme isporuke bude što kraće kako bi zadovoljilo vaše potrebe.
4. Pružiti vam doživotnu besplatnu tehničku podršku nakon što primite naš stroj.
Pitanja
1. Kakvu mašinu za etiketiranje imate?
Poštovani kupče, imamo automatski i poluautomatski stroj za etiketiranje okruglih spremnika i ravne površine. Neki modeli za jednu naljepnicu, a drugi za dvije naljepnice ili čak više. A stroj možemo dizajnirati prema vašoj specifičnoj situaciji označavanja.
Stoga, slobodno nam pošaljite svoje zahtjeve za označavanje, pružit ćemo vam zadovoljavajuće rješenje za označavanje.
2. Može li stroj za kodiranje ispisati datum i br. Serije?
Da, možete odabrati dodavanje stroja za kodiranje za ispis slova i broja koji želite.
To je vruća marka i može ispisati najviše tri retka.
3. Koje podatke treba dostaviti za provjeru prikladnog modela?
Pošaljite nam sliku vašeg spremnika i naljepnice, kao i veličinu spremnika i naljepnice.
Također nam recite kakvu naljepnicu koristite ako je moguće. (Na primjer, samoljepljivi, ljepilo, vruće ljepilo itd. Bilo da je naljepnica u kolutu ili u komadima.) Zatim ćemo vam omogućiti da provjerite odgovarajući model.
Označiti: industrijski stroj za etiketiranje, stroj za etiketiranje staklenih boca









